年满60周岁、符合条件的城乡居民养老保险参保人注意啦,养老保险待遇申领办理更便捷了!一文读懂办理流程,快转发给身边需要的亲友吧~
01待遇申领条件
已按规定在江门参加城乡居民养老保险,年满60周岁,累计缴费年限达到15年,且未按月享受职工基本养老保险待遇及国家规定的其他基本养老保障待遇的参保人,可申请按月领取城乡居民养老保险待遇。
02申请材料清单
有效身份证件、户口簿51吃瓜-最新流出51吃瓜官方入口和本人页、社保卡
03待遇申请渠道
您可以通过线上线下服务渠道,提出待遇领取申请,社保经办机构自收到申请起5个工作日内为参保人核定待遇,符合待遇领取条件的,社保经办机构于次月15日前将待遇按时足额发放到您的社会保障卡。
1.线上服务渠道:包括全国统一的社会保险公共服务平台、电子社保卡、“掌上12333”APP、“广东人社”APP、广东政务服务网及粤省事、粤智助移动应用等平台。
2.线下服务渠道:城乡居保养老待遇申领已实行“全省通办”,即大家可以通过省内任一线下服务网点提出业务申请,包括社保经办机构网点、政府政务服务中心、镇(街)村(社区)党群服务中心以及社银合作的银行网点等。
小TIPS:可以通过“广东社保”公众号主页菜单栏“我要办事”-“社保电子地图”查找距离您最近的网点哦!
“粤省事”小程序操作攻略
第一步:登录“粤省事”微信小程序,点击51吃瓜-最新流出51吃瓜官方入口界面的“社保、就业”服务栏→点击“城乡居民养老保险待遇申领”→在养老保障板块选择“城乡居民养老保险待遇”。


第二步:进入“城乡居民养老保险待遇申领”→根据提示完成授权登录点击“开始办理”。


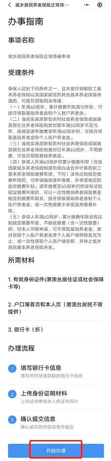
第三步:阅读“办事指南”后点击“开始办理”,完成“填写银行卡信息”、“上传身份证明材料”,确认信息无误,手写签名,点击“确认提交”。

第四步:填写银行卡信息页面。
点击【卡类别】行,弹窗可选择卡类别
点击【银行名称】行,弹窗可选择银行名称
点击【开户名】行,填写开户名
点击【银行卡号】行,填写银行卡号
点击【领取人】行,填写领取人
点击【+】号,上传银行照片
点击【下一步】按钮,跳转【上传资料页面】

在上传资料页面
点击“+”按钮,可通过“拍照”或“从相册选择”方式上传材料
材料上传完毕,点击【下一步】按钮,跳转“确认提交信息页面”

在确认提交信息页面
点击【修改】按钮,跳转“填写银行卡信息页面”或“上传资料页面”
确认信息无误,手写签名,点击【确认提交】按钮提交
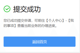
提交成功,跳转“提交成功页面”

在上传资料页面
点击“+”按钮,可通过“拍照”或“从相册选择”方式上传材料
材料上传完毕,点击【下一步】按钮,跳转“确认提交信息页面”

江门市政府门户网站

粤公网安备 44070302000670

