各省、自治区、直辖市人民政府,国务院各部委、各直属机构:
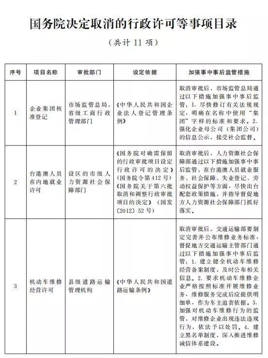
经研究论证,国务院决定取消11项行政许可等事项,现予公布。另有6项依据有关法律设定的行政许可事项,国务院将依照法定程序提请全国人民代表大会常务委员会修订相关法律规定。对取消的行政许可等事项,相关部门要制定完善事中事后监管细则,自本决定发布之日起20个工作日内按规定向社会公布,并加强宣传解读、确保落实到位。
附件:国务院决定取消的行政许可等事项目录(共计11项)
国务院
2018年7月28日
(此件公开发布)




江门市政府门户网站

粤公网安备 44070302000670

